衛福部於2018年9月修正『特定醫療技術檢查檢驗醫療儀器施行或使用
管理辦法』,簡稱特管辦法,開放6項細胞治療技術:
其中包含用於標準治療無效的癌症病人與實體癌末期病人。
衛福部特管法網址 https://www.mohw.gov.tw/cp-16-43698-1.html
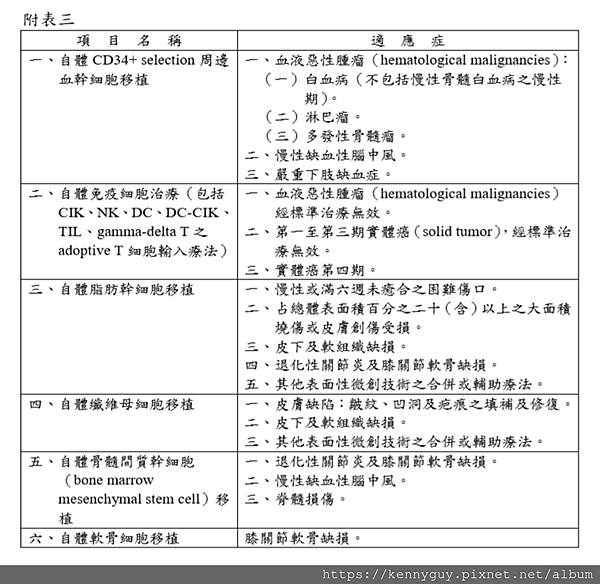
請參閱附表三

本身從事與第二點相關之研究,在此篇僅討論此項目。
CIK (cytokine-induced killer):細胞因子誘導的殺傷細胞。
NK (Natural killer) cell:自然殺手細胞。
DC (dendritic cells):樹突細胞。
DC-CIK:合併使用DC與NK細胞。
Adoptive T cells:過繼性T細胞。
以上治療,歸類於ACT (Adoptive cell therapy):過繼性細胞療法。
進行方式:抽取病患之周邊血液,可能要數十甚至到一百CC,之後
在體外進行細胞分離,取得所需的特定細胞後,添加一些刺激因子
來活化免疫細胞,同時大量的擴增免疫細胞數目,待2~3週後達到
一定的細胞數 (通常約需要10的10次方細胞數,也就是一百億顆細
胞),再打回病患體內。可能在打之前,再抽取一次周邊血液,以提
供下一輪的免疫細胞治療。這樣的流程可能需要4~6次,然後再評
估療效。
TILs (tumor-infiltrating lymphocytes):腫瘤浸潤淋巴細胞
進行方式與上述方法差不多,主要的差別是細胞來源不是從血液,
而是從病人身上摘除下來的腫瘤組織。倘若無法取得病患的組織,
便無法進行此項治療。
費用昂貴,療效因人而異。
因為需要添加許多因子來活化免疫細胞,加上至少要增加1000倍
的細胞數,在細胞培養的過程中,需要付出很大的成本,加上可能
有特定的專利或是實驗室設備等成本,動輒(數)百萬的治療費用是
難免的。然而在複雜的免疫細胞調控機制,各項基礎研究都還不是
那麼清楚的情況下,並不是每個病患都有療效。不過在特管法頒布
後,國內的病人不需要再跑去日本或歐美進行免疫細胞療法,加上
台灣的醫療水準與技術,也算是對病人的一項德政。
因此,在進行治療之前,必須與專業醫師討論,除了選擇細胞治療
種類之外(如果該醫院有提供多種療法的話),還要評估家庭能負擔
的醫療費用,以及治療過程中的生活品質。 目前已經核准可以執
行細胞治療的醫院有:台北三軍總醫院(CIK)、台中中國醫藥
大學附設醫院(DC),與花蓮慈濟醫院(CIK)。
留言列表